一碳代谢是核苷酸、氨基酸及甲基供体合成的核心代谢网络,其中叶酸作为关键辅因子,是一碳单位转运与化学转化的核心载体。该通路既支持细胞增殖,又影响遗传物质复制与修复,因此在发育、肿瘤、感染以及代谢疾病中具有重要意义。围绕叶酸代谢的定量监测,对于解析其在细胞命运及病理过程中的作用至关重要。
在感染生物学领域中,一碳代谢的研究正不断揭示其新的功能边界。包括弓形虫在内的细胞内病原体,其DNA合成高度依赖宿主提供的一碳单位与叶酸衍生物。因此,宿主若能通过调控叶酸供给、限制一碳代谢流,即可对病原体增殖形成代谢层面的抑制。针对叶酸及其衍生物进行高灵敏度定量、建立靶向一碳代谢组学方法,是理解这一过程的前提。
杭州科似海生物科技有限公司长期专注于质谱检测方法开发,依托高灵敏、超高分辨液相色谱–质谱联用技术,我们建立了针对叶酸及其相关一碳代谢通路的高精度定量检测平台。该方法经过深度优化,实现了对一碳代谢网络的全覆盖,并凭借其极高的检测灵敏度,仅需极少量血清或细胞样本即可完成准确定量。
本文将结合该Science 研究,介绍叶酸代谢防御机制,重点强调相关检测的挑战,以及准确质谱检测技术支撑的重要性。

研究结果
PART-01
感染诱导核苷酸压力
并触发ISR–ATF4反应
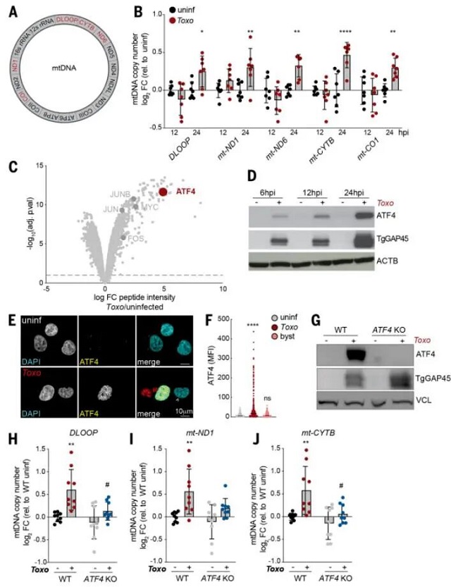
弓形虫侵入宿主细胞后会迅速消耗细胞用于DNA合成的单碳单位,引发核苷酸供应压力。全细胞代谢物检测显示与嘧啶合成相关的中间体下降,提示该合成途径可能受到前体供给不足的制约。
在此代谢胁迫背景下,宿主启动集成应激反应(ISR),ATF4 蛋白水平显著上升,并成为后续代谢重编程的核心转录因子。抑制ISR或抑制 ATF4 可增强弓形虫复制,而药理刺激ATF4即使在无感染条件下也能复制出“限制寄生虫扩增”的代谢表型。
因此,ATF4 在该过程中起到关键的转录调控作用,是感染诱导代谢重编程的核心调节因子。

图一
PART-02
ATF4 选择性增强线粒体
一碳代谢能力
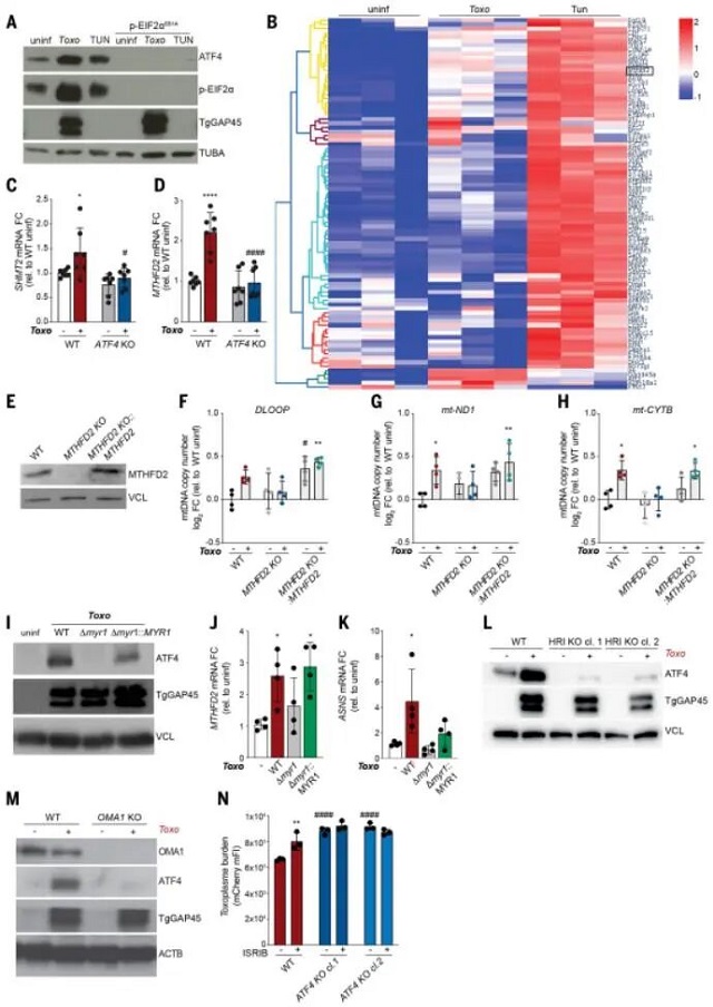
转录组与蛋白表达分析提示,ATF4 并未普遍增强一碳代谢,而是呈现区域定位的强化:
◇线粒体定位的一碳代谢酶(SHMT2、MTHFD2、MTHFD1L)显著上调
◇胞质定位同源酶未随之升高
这意味着宿主将一碳供体加工过程迁移至线粒体内部,使单碳处理活动远离可被寄生虫利用的胞质空间。
该研究表明了一碳代谢在不同亚细胞区室中的定位变化,对其生物学效应的影响大于代谢通量本身的整体增强。

图二
PART-03
线粒体代谢消耗一碳单位
降低病原体可利用的叶酸水平
为了验证资源是否被重新分配,研究通过亚细胞分离结合 LC–MS定量分析线粒体与胞质的代谢物分布。结果显示:
◇线粒体内四氢叶酸衍生一碳单位累积
◇dTMP 前体增加
◇ 胞质叶酸及衍生物下降
由于弓形虫不能从线粒体获取营养,其DNA合成高度依赖胞质叶酸,因此这类区室化封存直接限制了寄生虫复制。而遗传干预进一步证明:抑制线粒体一碳酶 SHMT2/MTHFD2会提升胞质叶酸水平并解除抑制效应,构成因果证据链。
该结果表明,宿主通过线粒体一碳代谢的区室化转移,减少胞质叶酸供给,进而限制依赖胞质叶酸的病原体复制。

图三
PART-04
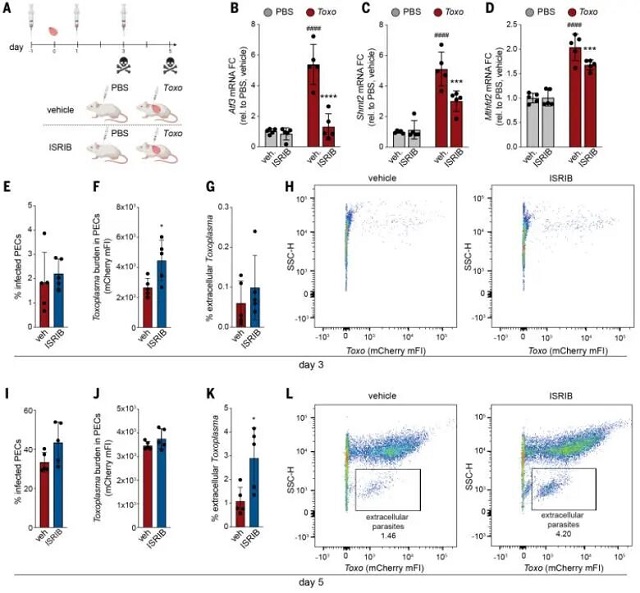
外源补充实验证实其抑制效应源于
营养竞争性限制而非直接毒性作用
为了排除细胞毒性或免疫损伤,研究补充外源叶酸及嘧啶,结果可部分恢复 dTMP水平并显著改善弓形虫复制,说明宿主对病原体的限制主要源于代谢供给的竞争性削弱,而非直接的细胞毒性或杀伤作用。此外,通过mTOR抑制、氨基酸匮乏等实验诱导 ATF4,也能产生类似限制效果,提示这一机制具有普遍适用性,不仅局限于弓形虫感染。
该机制代表了一种宿主可迅速启动的代谢调控程序,用于广泛限制依赖宿主营养供给的病原体复制。

图四
文章小结
该 Science 研究表明,代谢不再只是生命活动的背景过程,而正在成为宿主防御体系的重要组成部分。随着研究不断深入,对代谢变化的解析正从“是否变化”走向“如何变化、变化流向何处”。在这一过程中,高质量的质谱检测与持续的方法学优化,将持续推动代谢机制研究走向更深层次。
该研究体现了现代代谢研究的典型技术路径:通过液相色谱–质谱联用技术(LC–MS),对关键代谢物进行精准定量,并结合稳定同位素示踪手段,追踪代谢物在不同区室与通路中的动态流向。高分辨质谱不仅用于确认分子身份,更在于提升复杂背景下的定量可信度。
在本文研究中,液相色谱-质谱联用技术是机制验证的技术核心,其高灵敏度、高分辨率和精准定量能力构成了支撑发现的基础:研究团队首先利用LC–MS分析全细胞极性代谢物,比较野生型、基因敲除与基因回补细胞的代谢谱差异;随后分离线粒体并对其内部代谢物进行定量,确认区室间代谢重分配;最终结合稳定同位素示踪,追踪叶酸相关一碳单位在代谢网络中的动态积累,直接呈现流向变化的证据。LC–MS在本研究中的作用,已从“检测”提升为揭示代谢因果关系的关键工具。
检测难点与解决思路
叶酸及其代谢物的研究面临固有挑战:其化学形式多样(涉及多种一碳携带状态)、在生物体内天然丰度低且动态范围窄,并存在显著的区室化分布(如胞质与线粒体)。这些特性使得研究高度依赖于检测技术的灵敏度与定量准确性。若无法精确区分不同叶酸形式,或难以捕捉微弱但关键的含量变化,后续的机制探究将难以深入。特别是在一碳代谢这类高度耦合的网络中,检测精度直接决定了因果推断的可靠性。
从分析角度看,解决这些难题需突破三大技术维度:
🔹痕量定量:对极低丰度目标物实现稳定、可靠的检测。
🔹区室分辨:实现对亚细胞结构内代谢物的独立分析与对比。
🔹结构解析:对结构高度相似的叶酸衍生物进行精准区分与鉴定。
针对这些需求,科似海生物依托高分辨率、高灵敏度的LC-MS平台,通过样本前处理标准化、色谱分离优化及MS/MS碎裂图谱深度解析,建立了针对一碳代谢通路的定制化分析体系。我们能够提供:
🔹靶向定量:覆盖叶酸循环代谢物的定量方案。
🔹代谢流追踪:利用含¹³C/¹⁵N稳定同位素示踪剂,解析一碳单元流向与通量。
🔹高难度样本分析:在血清、组织等复杂基质中实现痕量代谢物的准确定量。
科似海生物检测服务
科似海生物长期致力于突破代谢质谱检测的技术瓶颈,专注于提供定制化的代谢研究解决方案。公司开发了多项核心技术,涵盖超微量样本代谢物检测、稳定同位素代谢示踪以及全景覆盖的代谢组学与脂质组学常规分析,致力于为客户提供可靠、精准的科学数据。
作为一家专注于攻克技术难点的研发与检测服务企业,科似海生物在组织、胚胎、细胞、培养基等微量及珍贵样本的小分子代谢组学和脂质组学检测方面积累了丰富经验,致力于为更多科研团队提供精准、可靠的技术服务,让“难检测、测不准”的微量样本,不再成为科研路上的障碍。如果您也面临微量/珍贵样本的代谢检测难题,欢迎联系科似海——我们期待成为您科研路上的“技术队友”,共同推动更多科学发现!
【参考文献】
Medeiros T C, Ovciarikova J, Li X, et al. Mitochondria protect against an intracellular pathogen by restricting access to folate[J]. Science, 2025, 389(6761): eadr6326.