氨基酸衍生物来源包括氨基酸合成途径的中间产物、与氨基酸反应产生的基团修饰以及蛋白质降解释放出含基团修饰的氨基酸。常见的功能性氨基酸衍生物非常之多,包括 瓜氨酸,胱硫醚,犬尿氨酸,多巴胺。近年来研究进一步发现了甲基化、乙酰化、羟基化、硝基化等修饰的氨基酸衍生物。这类氨基酸衍生物与心血管疾病、肾功能障碍等多种疾病状态密切相关,常常可以作为反映氧化应激水平、蛋白质周转速率等生理病理过程的关键指标。然而,这一类含修饰的氨基酸行生物在生物体系中的天然丰度往往较低,且化学结构复杂,对其化学鉴定、准确定量、来源追溯等存在较大技术挑战。例如在小牛胸腺中组蛋白H3中,尽管二甲基化赖氨酸含量最高,也只占总氨基酸的12.13%,精氨酸残基的各类甲基化修饰丰度极低,含量均约为0.05%[1]。
科似海生物通过优化液相色谱-质谱联用技术(LC-MS),对一系列不同类型的氨基酸衍生物实现了高灵敏度的定量检测流程,并可以提供稳定同位素方案用于追溯不同氨基酸衍生物的代谢过程。本文将带你了解修饰氨基酸的生物学意义与检测挑战,以及LC-MS的应用实例。
2025年6月,苏格兰癌症研究所Thomas MacVicar团队在《Molecular Cell》上发表了一篇标题为“SLC25A45 is required for mitochondrial uptake of methylated amino acids and de novo carnitine biosynthesis”的研究论文。文章主要研究了SLC25A45蛋白在细胞代谢中的作用,揭示了其在介导甲基化氨基酸进入线粒体以及肉碱从头合成中的重要性。

甲基化氨基酸(MeAAs)包括二甲基精氨酸(ADMA、SDMA)和三甲基赖氨酸(TML),主要来源于甲基化蛋白的降解。这些氨基酸在多种代谢和信号传导途径中发挥作用,与心血管疾病和肾衰竭等病理状态有关。线粒体是传统氨基酸代谢的核心加工中心,甲基化氨基酸可能需要通过未知的转运蛋白进入线粒体从而在下游代谢和信号通路中发挥不同的作用,目前尚不清楚线粒体如何与甲基化氨基酸相互作用。本研究揭示了孤儿线粒体溶质载体25A45(SLC25A45)是线粒体摄取甲基化氨基酸所必需的,可驱动关键氨基酸衍生物肉碱的生物合成。因此,SLC25A45是区域化甲基化氨基酸代谢的重要调节因子。
研究结果
PART-01
线粒体摄取甲基化氨基酸
需要SLC25A45
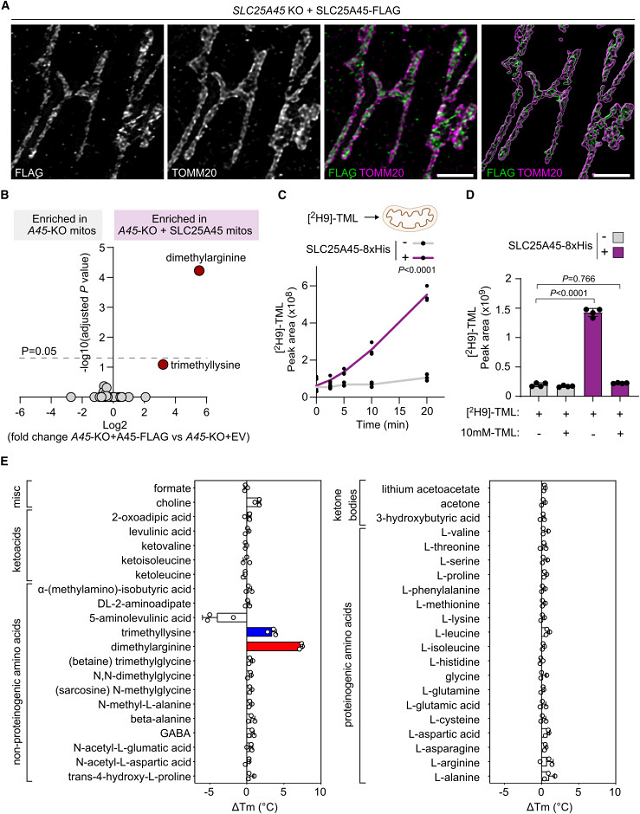
研究团队在胰腺癌AsPC-1细胞中敲除SLC25A45,使用液相色谱-质谱(LC-MS)技术分析细胞和线粒体中的极性代谢物,结果表明线粒体内二甲基精氨酸和三甲基赖氨酸水平显著降低,而重新表达该蛋白则恢复其积累。功能验证实验表明,表达SLC25A45的线粒体可特异性摄取氘标记的三甲基赖氨酸,且可被未标记底物竞争性抑制。体外热稳定性实验进一步显示,三甲基赖氨酸(ΔTM=3.4℃)和二甲基精氨酸(ΔTM=7.5℃)能特异性稳定SLC25A45蛋白。这表明MeAAs是SLC25A45的特异性底物。

图1
PART-02
人类SLC25A45蛋白平衡失调
与MEAA水平改变相关
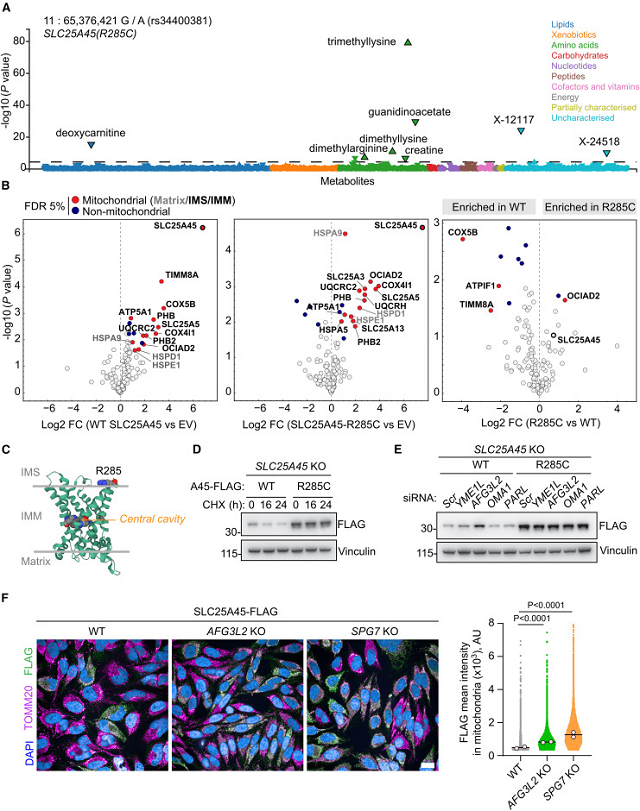
全基因组关联研究(GWAS)发现,SLC25A45基因的错义突变(R285C)与人类血浆中三甲基赖氨酸和二甲基精氨酸水平显著相关,并与心脏性猝死和心率变化的风险增加有关。机制研究表明,突变体不受线粒体膜间隙的辅助伴侣蛋白TIMM8A的结合调控,破坏了SLC25A45蛋白的稳态调控。野生型SLC25A45是线粒体内膜m-AAA蛋白酶的降解底物,而R285C突变体能够逃避该蛋白酶的降解,从而异常稳定。这种蛋白稳态的失调最终改变了MEAAs的水平。

图2
PART-03
三甲基赖氨酸的线粒体代谢
依赖于SLC25A45
研究团队进行通过将SLC25A45KO细胞和正常细胞与氚标记的三甲基赖氨酸100μM[2H9]-TML共孵育,观察两种细胞中积累的三甲基赖氨酸和肉碱生物合成途径生成产物,表明AsPC-1细胞可以摄入三甲基赖氨酸且SLC25A45具有代谢三甲基赖氨酸的功能,但无法合成肉碱只能转化为脱氧肉碱,其线粒体代谢及转化为脱氧肉碱的过程严格依赖SLC25A45的转运功能,若将关键位点精氨酸268突变会导致脱氧肉碱的合成受到抑制。同位素标记实验进一步揭示,细胞内的TML主要来源于蛋白质降解所释放的甲基化残基,而非游离赖氨酸的直接甲基化。这些结果表明SLC25A45是调控三甲基赖氨酸线粒体代谢的关键转运蛋白。

图3
PART-04
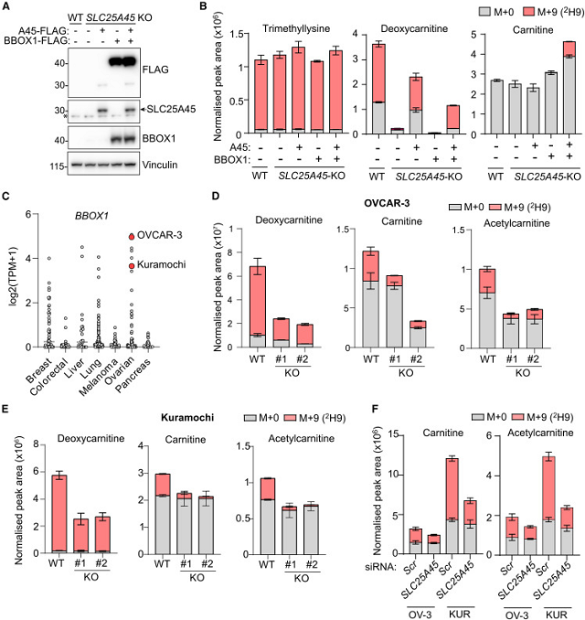
SLC25A45促进BBOX1表达
细胞肉碱的生物合成
研究团队通过LC-MS蛋白质组学或免疫印迹法在ASPC-1细胞中没有检测到催化肉碱生物合成的最后一步所需的BBOX1,故而推断,ASPC-1细胞不能产生肉碱,但共表达BBOX1与SLC25A45可重建完整通路。
在天然高表达BBOX1的卵巢癌细胞系(OVCAR-3和Kuramochi)中,敲除SLC25A45会强烈抑制肉碱生成,并导致其前体脱氧肉碱耗竭及原料三甲基赖氨酸在胞内积累。siRNA瞬时敲低也得到一致结果。这些发现表明,在具备完整合成能力的细胞中,SLC25A45是负责将三甲基赖氨酸转运入线粒体、从而限速肉碱合成的关键转运蛋白。

图4
研究小结
本研究首次确定SLC25A45是特异性转运甲基化氨基酸进入线粒体的关键蛋白,该发现揭示了其在肉碱合成中的核心作用。同时解析了与心脏疾病相关的SLC25A45 R285C突变的致病机制:该突变使蛋白逃避正常的m-AAA蛋白酶降解,导致异常稳定和功能增强,从而改变血液代谢物水平。
SLC25A45的功能具有组织特异性:在肝脏、肾脏等组织中参与肉碱合成,在其他组织中可能通过调控线粒体对二甲基精氨酸的摄取,影响细胞信号传导。该研究为理解甲基化氨基酸的代谢调控及相关疾病提供了新视角[2]。
在本文中,液相色谱-质谱联用技术是该研究的核心技术,其高灵敏度、高分辨率和精准定量能力构成了支撑科学发现的技术基石。在初始表型筛选阶段,研究团队通过液相色谱-质谱联用检测技术分析了全细胞极性代谢物,比较了野生型、基因敲除和基因回补细胞的代谢谱差异,之后对纯化的线粒体内部的代谢物进行定量分析,最后,通过同位素示踪流检测分析了其氘标记的三甲基赖氨酸在线粒体内的积累,直接证明SLC25A45是摄取所必需的。在同时表达SLC25A45和BBOX1后,显示了脱氧肉碱被消耗以及肉碱成功合成,证实了该通路的逻辑。
科似海生物检测服务
科似海生物长期致力于突破代谢质谱检测的技术瓶颈,专注于提供定制化的代谢研究解决方案。公司开发了多项核心技术,涵盖超微量样本代谢物检测、稳定同位素代谢示踪以及全景覆盖的代谢组学与脂质组学常规分析,致力于为客户提供可靠、精准的科学数据。
作为一家专注于攻克技术难点的研发与检测服务企业,科似海生物在组织、胚胎、细胞、培养基等微量及珍贵样本的小分子代谢组学和脂质组学检测方面积累了丰富经验,致力于为更多科研团队提供精准、可靠的技术服务,让“难检测、测不准”的微量样本,不再成为科研路上的障碍。如果您也面临微量/珍贵样本的代谢检测难题,欢迎联系科似海——我们期待成为您科研路上的“技术队友”,共同推动更多科学发现!
【参考文献】
[1] HAYASHI T, DAITOKU H, UETAKE T,. Histidine Nτ-methylation identified as a new posttranslational modification in histone H2A at His-82 and H3 at His-39[J/OL]. Journal of Biological Chemistry, 2023, 299(9): 105131. DOI:10.1016/j.jbc.2023.105131.
[2] DIAS M M, KING M S, SHOKRY E,. SLC25A45 is required for mitochondrial uptake of methylated amino acids and de novo carnitine biosynthesis[J/OL]. Molecular Cell, 2025, 85(21): 4093-4104.e8. DOI:10.1016/j.molcel.2025.08.018.